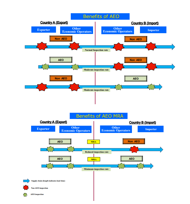
Benefits of Mutual Recognition Arrangement (MRA)



Lower Risk Score :
  • Both Customs and AEO companies are considered trusted members of the trade community whose security standards have been validated by either of the partner Customs Administrations. Therefore, AEO exporters/importers are given a reduction in their risk score by partner Customs Administrations, which will translate into fewer examinations at the port of importation.

Risk Assessment Tool :
  • The status of the MRA partner’s AEO programme’s participant is recognized by each other and is used as a risk-assessment factor.

Less Redundancy / Duplication of Efforts :
  • Traders do not have to go through two or more separate validation visits. The initial validation conducted by the local Customs Administration as being certified under respective AEO programme would be recognized by other MRA partner countries.

Common Standard / Trade Facilitation :
  • Since Mutual Recognition is based on having equally stringent minimum security criteria, one country’s AEO essentially complies with the security criteria of those countries with which it has achieved an MRA with. Common standards among programmes will also aid companies in conducting and documenting their security self-assessments.

Transparency :
  • Closer collaboration among and between Customs Administrations and their AEO programmes participants will lead to more transparency in international commerce. Information exchanged between these partners expedites and facilitates the movement of commerce across nations.